【地球圖書館】父親要為胎兒的健康負責?揭開男性生殖醫學的父體效應

---本文為地球圖輯隊 X 時報出版合作---

日常生活中的男性,通常不會被沒完沒了的強「精」建議轟炸,不會遇到各種書籍、廣告、資訊提醒他們自身的健康會影響到下一代的健康。而且就算他們即將為人父,對每一口吃下的食物或是周圍的環境也不大容易產生焦慮。

但未來說不定會。近年生物醫學研究持續累積證據,顯示男性的身體健康、他們的年紀、行為和是否接觸有毒物質等因素,其實都會影響到體內精子,還有他們下一代的健康。

本文摘自雷內.阿爾梅林(Rene Almeling)著作《父產科:孩子的健康不能只靠卵子,男性生殖醫學重磅登場》,以下為本書摘要。

文章插圖

圖為德國薩克森-安哈特州(Saxony-Anhalt)中的聖巴巴拉醫院新生兒房。

美聯社 / 達志影像null

你聽過母體效應,但聽過父體效應嗎?

長期以來社會對男性生殖健康缺乏關注,反而提供了一個難得的機會,可分析當大家看到健康精子這兩個鮮少相連的詞被湊在一起時,會有什麼反應?

美國民眾絕對習慣了在頭條新聞讀到有關生醫研究的最新結果,也常聽到衛生官員提供的各種建議。但是不同於保健與醫療領域裡爭辯已久的課題——例如運動可以遠離阿茲海默症嗎?吃有益健康嗎?對於男性身體攸關生殖結果的新證據,大家卻覺得意外。

事實上,研究員與科學家一直持續鑽研並記錄所謂的「父體效應」,亦即男性的年紀、行為、暴露物等可能有害他們的精子並影響下一代的健康。大家之所以覺得意外,不僅因為這類知識比較新,是一般大眾不熟悉的領域,也因為它徹底挑戰了大家根深柢固、普遍接受的想法:女性身體對生殖結果有壓倒性的重要性。男性(也許是生平第一次)聽到父體效應這類健康資訊,不知會有何反應?

男性生殖健康遭漠視?

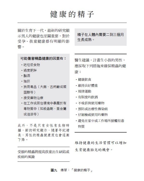
我希望找到一本易於病患閱讀、有關父體效應的小冊子,結果只在CDC網站找到短短一頁的男性備孕須知,而且這一頁未包括精子若受損可能對孩子造成風險的詳盡資訊。所以我自己設計了小傳單。

我參考了生醫文獻,並沿用公衛運動慣用的語言,製作了一頁的傳單,取名「健康的精子」。傳單內文用圓點標示出重點,難易度符合十年級(高一)的閱讀水平,並清楚道出男性自身的身體健康攸關生殖結果。內文具體點出「受損的精子會提高小孩先天性缺陷與兒童疾病的風險」,並在結語強調「健康的生活方式可以提高生出健康孩子的機率」。我要求每個受訪者先閱讀傳單,然後逐一說明他們的反應。

傳單是公衛慣用的宣傳方式,內容強調個人,包括個人的身體、個人的行為、個人的責任等等,而非結構性以及環境因素。女性習慣聽到這類個人化的建議與規定,這一切都指向自己得承擔更大責任,肩負辨識以及管理潛在的生殖風險。但是現在換成男性收到這類訊息,不知他們會做何反應。他們會願意接受傳單上的訊息以及背後的意涵嗎?抑或他們不相信自己的身體和生殖結果有任何關係?

男性們的回應顯示,他們非常熟悉和女性相關的生殖健康訊息。在沒有提示的情況下,許多男性詳細談到了高齡產婦的風險,以及孕婦需要正確飲食、運動、避免壓力、遠離酒精藥物、以及有毒物質。但是男性不太熟悉近來有關父體效應的醫學研究。從傳單上,了解到自己年紀與健康可能對小孩造成的潛在影響後,男性表示,為了孩子好,要他們做什麼,他們都願意。不過他們同時也指出涵蓋文化、經濟、結構、環境等一系列障礙,橫亙在他們個人與「健康精子」之間。

文章插圖

圖為作者製作的「健康的精子」公衛傳單,用於此次的訪談實驗。

合作夥伴null

母親要為胎兒的健康負全責?

長期以來,社會把生殖風險主要放在女性身體上,一般男性也延續這樣的傳統,所以非常熟悉當代公共衛生的訊息,知道母體攸關生殖結果。儘管我提出的問題裡,完全沒有提到女性生殖健康,但是這話題在我訪談紀錄裡,占了很大比重,男性(不管學歷高低)都提到了女性的年齡、健康、暴露物對孩子健康的重要性。實際上,在我拿傳單給他們看之前,我問了個問題,希望確定男性是否知道父體效應這類訊息:「若有對夫婦計畫懷孕生子,你知道男性可以做什麼,提高生出健康孩子的機率?」逾百分之七十受訪者說,男性可做的是確保女性健康。

近一半男性提到與女性年紀相關的風險;約三分之一男性提到支持懷孕的另一半很重要,它們呼應了一個討論的重點:男性是提供者的說法。所謂支持,包括了陪在身邊、「穩定」、「凌晨兩點幫孕妻張羅花生醬、肉乾等零食」。特別是,多名男性提到在另一半懷孕期間需要盡量減少她的壓力,以免影響胎兒。

有幾位男性用自己的邏輯消化了這些呼籲個人改變行為的公衛訊息後,赤裸裸地把小孩的健康問題歸咎於女性。例如,東尼(之前稱卵子是「殼」,等著被男人精子填充),對於以下的假設性情況(孩子被診斷患有唐氏症)提出自己的看法。唐氏症是一種遺傳性疾病,根據國家衛生研究院的研究,這種病似乎與母親或父親的行為無關:

孩子的母親在懷孕期間喝酒、抽菸、吸毒。現在孩子出世,罹患了唐氏症。[模仿母親對孩子嗚咽:]「啊,怎麼會這樣呢?這不是我的錯。我愛你。」但是實際上,妳在懷孕期間,做了什麼?因為妳沒有照顧好自己,這就是為什麼孩子有唐氏症。

在這些沒有提示的討論裡,男性透露,他們很難在討論生殖時,不談到女性,這顯示生醫界產製有關生殖風險的知識時,僅關注女性的身體。接下來,我將關注男性是否聽過或看過任何強調父體效應的新訊息。

文章插圖

圖為一名男子在西班牙大選的投票站中,扮演成精子的模樣。

路透社 / 達志影像null

健康的父體生出健康的孩子

雖然男性十足肯定母體健康的重要性,但有些男士被我問到「男方是否可以做什麼以利提高生下健康寶寶的機率」時,大膽猜測自己行為也許扮演重要角色。整個情況差不多就是:他們一聽到健康這個詞,就開始滔滔不絕說起自己被灌輸的各種標準建議。例如德肖恩(Deshawn)列出以下內容:「我會說,不碰尼古丁、酒精、菸草,若要健康,務必吃得健康、多運動等等。」和德肖恩一樣,保羅也是高中畢,有一個孩子,用口號般的一句話總結自己的答覆:「健康的父親生出健康的兒子。」

下方圖片總結了一長串男性認為可提高他們生出健康孩子機率的行為。媒體的確偶爾會針對精子提供建議,諸如避免泡熱水澡、勿穿緊身內褲、不要久騎自行車,因為熱會導致精蟲數下降。但是訪談時,這些因素都只被提到一次(被三個不同的人提出)。與公衛往個人化方向推動的趨勢一致,每一個受訪男性都提到個人的健康行為。僅百分之十五提到了環境毒素或其他可能影響男人生出健康孩子的超個人因素(supraindividual factors)。

這些答案可能顯示,男性對於最近生醫界有關父體效應的研究知之甚詳,但接下來看到傳單訊息後的反應,清楚顯示,多數人只是誤打誤撞猜對了,而非陳述已知的事實。例如護士馬克(Mark)看完傳單後笑道:「嘿,我說的很多竟然都是對的!」實際上,許多男性被問及這問題時,明確表達了不確定、不清楚的態度。例如派崔克對於男人可以做什麼,稱「不太確定」,只能用猜的。

文章插圖

圖為一般男性認為能提高孩子健康出生機率的行為。

合作夥伴null

高齡孕「父」的影響

由於社會不夠努力宣傳有關父體效應的訊息,所以不意外多數男性並不清楚自己的健康可能影響小孩的健康。不過進行訪談時,有關高齡為人父以及「男性也有生物時鐘」的主張至少已見諸報章的頭條新聞十年之久,所以我在問完關於「男人能做什麼」的一般性問題後,又接著問了關於男性年紀的具體問題:「一些研究顯示,高齡女性當母親更有可能生出唐氏症寶寶,你認為男人的年紀是否會影響孩子的健康?」

多數男性不熟悉高齡為人父的潛在風險,不同於前一個問題,他們不太可能猜到年紀是重要因素。實際上,約三分之一受訪男性指出,即便男人很老也能有孩子,例如羅伯從媒體報導得知,名人米克.傑格(Mick Jagger)七十多歲都還能當爹。他說道:

我聽說幾個高齡七十的男人成功讓女伴懷孕。我想男人的年紀不像女人的年紀那麼重要。我想只要男人健康,可以製造足夠的精子,年紀真的不是那麼重要。

一些男性確實表達了「老了才當父親」的不安與憂慮,但這些擔心主要是怕照顧不來小孩,沒有體力陪小孩玩耍。二十三歲的丹尼爾希望能夠抱著未來的小孩時,「有十足的體力,而非痠疼的背部」。三十三歲的湯姆不確定他和新任丈夫是否「要有個孩子」,不過如果真的要,他希望「趁早有,因為我希望能和他一起做些事,不要等年紀大了,無法出去陪他玩捉迷藏,因為到時我可能有關節炎之類的毛病。」

另一位受訪者布魯斯目前沒有女友,但他曾想過再有一個孩子的可能性。他續道:「現在我三十八歲,覺得自己的時間滴答滴答地流逝。我不希望六十歲的時候,兒子才五歲!」這個生物時鐘的隱喻長期以來被用於指涉女性的生殖系統逐漸衰老,但布魯斯是受訪男性中唯一一個用它形容男性的身體。不過,不同於臨床醫師用這隱喻提高大家重視高齡人父的問題,布魯斯不擔心生育力下降或精子受損。畢竟他預想自己未來會生個(兒子),想必是個活潑的五歲兒子。他擔心的是自己上了年紀才生子,不知能不能跟得上年輕兒子的節奏與步調。儘管男性對「上了年紀」才為人父的定義因人而異,但是鮮少人在「老」的定義中,考慮到精子衰老的問題。

文章插圖

合作夥伴null

本文摘自雷內.阿爾梅林(Rene Almeling)著作《父產科:孩子的健康不能只靠卵子,男性生殖醫學重磅登場》,繁體中文版由時報出版代理,鍾玉珏翻譯。欲購買的小隊員歡迎透過以下連結前往購買:

  • 博客來(透過這則連結購書,《地球圖輯隊》也將獲得一小部分的收益。有了你的支持,我們將能產出更多好文章!)

Q:我也想看《父產科》!

  • 活動期間:即日起至 2022/09/30中午12點截止

  • 送出名額:2名(限寄送台澎金馬)

  • 活動方式:

  1. 贊助DQ滿額成為DQ VIP(月定期贊助100元或年度贊助1200元)⁣:贊助網址由此去

  2. 滿足贊助條件後加入DQ VIP專屬社團,就有機會獲得《父產科》⁣:社團由此去

什麼是地球圖書館?

地球圖書館」是由DQ地球圖輯隊與出版社的合作活動,每月配合站上文章推廣相關閱讀與獨有優惠,獨掉坑不如眾掉坑,博覽世界大小事之餘,希冀讓小隊員對文章所述事件脈絡發展能有更加深入的了解與體會!

文章插圖

地球圖輯隊null

我們為您在DQ飛行船預留了VIP位子,期待您登船贊助DQ

延伸閱讀

收起全部